I've built this handover to assist you with day to day basic outputs as well as departmental process flow, what the internal teams protocol are, and links to documents & company licencesed software login credentials etc. Please read through and bookmark the lik so that you can reference at any point should you be stuck.
*** Please note that this handover is not responsive and is not intended for mobile use at all. For Desktop use only. ***
Website Summary and structure
The website is built in Wordpress using a custom theme.
It caters for clients Dynamic needs in terms of Health care, split Predominantly into three (3) main products:
Medical Insurance is split into two (2) Divisions:
And Gap cover is split into:
Also included is Lifestyle Benefits, and extraRewards - vetro Health's Loyalty facility.
There is a Self Support page for user engagement.
Lastly there is a blog section titled Info Hub - which is split into four (4) main categories
The Price Calculator is of significant importance, but that will be expoanded on in more detail further in this handover
Finally, the policy docs are also of significant importance - this is all vetro's marketing collateral. Split into two (2) sections Located Medical Insurance and Gap Cover
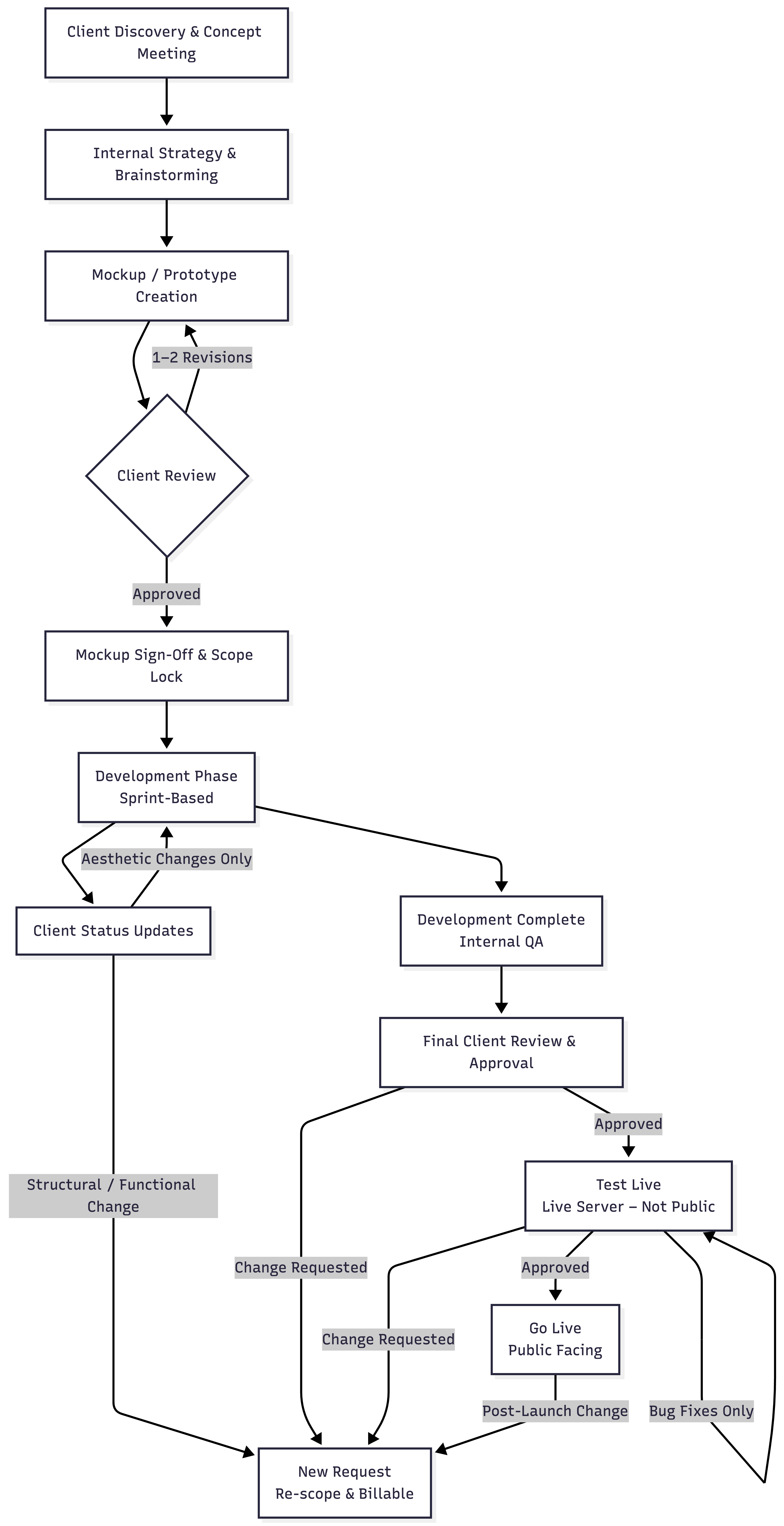
Please strictly adhere to the below process, it is crucial to ensure projected milestones are maintained, and all deliverables completed on deadline always maintaining a clear balance between client best interests and Company and department ROI.
To see a more detailed breakdown of all the above mentioned points expanded on , please click here:
This approach is considered best practice because it brings structure and clarity to every stage of delivery.
Starting with a proper discovery phase ensures everyone is aligned on goals, user needs, and technical requirements before any work begins. That early clarity avoids the common problem of building the wrong thing and cuts down on rework later.
Breaking the project into clear phases—discovery, design, development, and release—keeps things focused and predictable. Each stage has defined outputs and checkpoints, so stakeholders know when to give input and what decisions are needed. This helps prevent scope creep and shifting expectations mid-project.
Formal sign-offs and defined feedback windows keep momentum up. Once a phase is approved, it sets a clear baseline. Changes can still happen, but they’re managed properly rather than slipping in informally and impacting timelines or budgets.
Having structured testing environments also reduces risk. Work is validated before going live, giving both the team and the client confidence in the final product.
Overall, it’s a model that balances collaboration with control—clients stay involved at the right points, while the team can deliver efficiently and with fewer surprises. It’s how experienced agencies and product teams consistently deliver complex projects on time and to a high standard.

We created a custom webhook to push the leads through via API to Zoho
You will find these in the Gravity Forms Settings
The form Mapping is straightforward and obtained form the form fields themselves
The hidden campaigns and UTM tags are also on each form
The APi request URL can be seen in the webhook settings featured on the right
| Website | CMS | Links | Login Information: |
|---|---|---|---|
| Website Name | |||
| vetro Health | Wordpress |
Live Site : https://vetrohealth.co.za/ |
Website Backend: https://vetrohealth.co.za/wp-admin Note: **Please store your login details and save in a secure location. |